elecena.pl

3.1-W, stereo, 9.6- to 16-V, analog input Class-AB audio amplifier

Texas Instruments

3.1-W, stereo, 9.6- to 16-V, analog input Class-AB audio amplifier RSS Sample
  • Darmowa próbka
MPN:
LM4952
Producent:
TEXAS INSTRUMENTS
Dodany do bazy:
Ostatnio widziany:

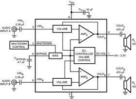
The LM4952 is a dual audio power amplifier primarily designed for demanding applications in flat panel monitors and TV's. It is capable of delivering 3.1 watts per channel to a 4Ω single-ended load with less than 1% THD+N when powered by a 12VDC power supply.

Eliminating external feedback resistors, an internal, DC-controlled, volume control allows easy and variable gain adjustment.

Boomer audio power amplifiers were designed specifically to provide high quality output power with a minimal amount of external components. The LM4952 does not require bootstrap capacitors or snubber circuits. Therefore, it is ideally suited for display applications requiring high power and minimal size.

The LM4952 features a low-power consumption active-low shutdown mode. Additionally, the LM4952 features an internal thermal shutdown protection mechanism along with short circuit protection.

The LM4952 contains advanced pop & click circuitry that eliminates noises which would otherwise occur during turn-on and turn-off transitions.

Elecena nie prowadzi sprzedaży elementów elektronicznych, ani w niej nie pośredniczy.

Produkt pochodzi z oferty sklepu