1.07-W, stereo, analog input Class-AB audio amplifier
Texas Instruments
RSS
Sample
- Darmowa próbka
- MPN:
- LM4992
- Producent:
- TEXAS INSTRUMENTS
- Dodany do bazy:
- Ostatnio widziany:
Sugerowane produkty dla lm4992
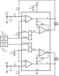
The LM4992 is a stereo audio power amplifier primarily designed for demanding applications in mobile phones and other portable communication device applications. It is capable of delivering 1 watt, per channel, of continuous average power to an 8Ω BTL load with less than 1% distortion (THD+N) from a 5VDC power supply.
Boomer audio power amplifiers were designed specifically to provide high quality output power with a minimal amount of external components. The LM4992 does not require output coupling capacitors or bootstrap capacitors, and therefore is ideally suited for mobile phone and other low voltage applications where minimal power consumption is a primary requirement.
The LM4992 features independent shutdown control for each channel and a low-power consumption shutdown mode, which is achieved by driving both shutdown pins with logic low. Additionally, the LM4992 features an internal thermal shutdown protection mechanism.
The LM4992 contains advanced click and pop circuitry which eliminates noise which would otherwise occur during turn-on and turn-off transitions.
The LM4992 is unity-gain stable and can be configured by external gain-setting resistors.
Elecena nie prowadzi sprzedaży elementów elektronicznych, ani w niej nie pośredniczy.
Produkt pochodzi z oferty sklepu Texas Instruments