30V, 1MHZ current mode PWM controller
Texas Instruments
RSS
Sample
- Darmowa próbka
- MPN:
- LM5021
- Producent:
- TEXAS INSTRUMENTS
- Dodany do bazy:
- Ostatnio widziany:
Sugerowane produkty dla lm5021
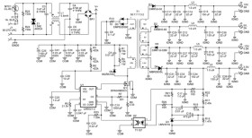
The LM5021 off-line pulse width modulation (PWM) controller contains all of the features needed to implement highly efficient off-line single-ended flyback and forward power converters using current-mode control. The LM5021 features include an ultra-low (25 µA) start-up current, which minimizes power losses in the high voltage start-up network. A skip cycle mode reduces power consumption with light loads for energy conserving applications (ENERGY STAR®, CECP, and so forth). Additional features include under-voltage lockout, cycle-by-cycle current limit, hiccup mode overload protection, slope compensation, soft-start and oscillator synchronization capability. This high performance 8-pin IC has total propagation delays less than 100 ns and a 1-MHz capable oscillator that is programmed with a single resistor.
Elecena nie prowadzi sprzedaży elementów elektronicznych, ani w niej nie pośredniczy.
Produkt pochodzi z oferty sklepu Texas Instruments