6-60V Wide Vin, current mode boost, SEPIC and Flyback controller
Texas Instruments
RSS
Sample
- Darmowa próbka
- MPN:
- LM5022
- Producent:
- TEXAS INSTRUMENTS
- Dodany do bazy:
- Ostatnio widziany:
Sugerowane produkty dla lm5022
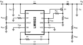
The LM5022 device is a high-voltage, low-side, N-channel MOSFET controller ideal for use in boost and SEPIC regulators. It contains all of the features required to implement single-ended primary topologies. Output voltage regulation is based on current-mode control, which eases the design of loop compensation while providing inherent input voltage feedforward. The LM5022 includes a start-up regulator that operates over a wide input range of 6 V to 60 V. The PWM controller is designed for high-speed capability including an oscillator frequency range up to 2.2 MHz and total propagation delays less than 100 ns. Additional features include an error amplifier, precision reference, line undervoltage lockout, cycle-by-cycle current limit, slope compensation, soft start, external synchronization capability, and thermal shutdown. The LM5022 is available in the 10-pin VSSOP package.
Elecena nie prowadzi sprzedaży elementów elektronicznych, ani w niej nie pośredniczy.
Produkt pochodzi z oferty sklepu Texas Instruments