elecena.pl

1.8-A, 1.6-A 100-V half bridge gate driver with 8-V UVLO and programmable dead-time

Texas Instruments

1.8-A, 1.6-A 100-V half bridge gate driver with 8-V UVLO and programmable dead-time RSS Sample
  • Darmowa próbka
MPN:
LM5105
Producent:
TEXAS INSTRUMENTS
Dodany do bazy:
Ostatnio widziany:

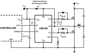
The LM5105 is a high-voltage gate driver designed to drive both the high-side and low-side N–Channel MOSFETs in a synchronous buck or half-bridge configuration. The floating high-side driver is capable of working with rail voltages up to 100 V. The single control input is compatible with TTL signal levels and a single external resistor programs the switching transition dead time through tightly matched turnon delay circuits. A high-voltage diode is provided to charge the high-side gate-drive bootstrap capacitor. The robust level shift technology operates at high speed while consuming low power and provides clean output transitions. Undervoltage lockout disables the gate driver when either the low-side or the bootstrapped high-side supply voltage is below the operating threshold. The LM5105 is offered in the thermally enhanced WSON plastic package.

Elecena nie prowadzi sprzedaży elementów elektronicznych, ani w niej nie pośredniczy.

Produkt pochodzi z oferty sklepu