5-A/3-A dual channel gate driver with 4-V UVLO, dedicated input ground, and shutdown input
Texas Instruments
RSS
Sample
- Darmowa próbka
- MPN:
- LM5110
- Producent:
- TEXAS INSTRUMENTS
- Dodany do bazy:
- Ostatnio widziany:
Sugerowane produkty dla lm5110
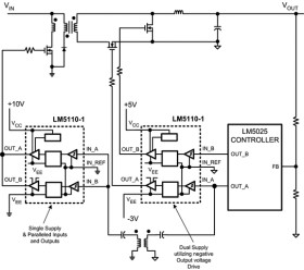
The LM5110 Dual Gate Driver replaces industry standard gate drivers with improved peak output current and efficiency. Each "compound" output driver stage includes MOS and bipolar transistors operating in parallel that together sink more than 5A peak from capacitive loads. Combining the unique characteristics of MOS and bipolar devices reduces drive current variation with voltage and temperature. Separate input and output ground pins provide Negative Drive Capability allowing the user to drive MOSFET gates with positive and negative VGS voltages. The gate driver control inputs are referenced to a dedicated input ground (INREF). The gate driver outputs swing from VCC to the output ground VEE which can be negative with respect to INREF. Undervoltage lockout protection and a shutdown input pin are also provided. The drivers can be operated in parallel with inputs and outputs connected to double the drive current capability. This device is available in the SOIC-8 and the thermally-enhanced WSON-10 packages.
Elecena nie prowadzi sprzedaży elementów elektronicznych, ani w niej nie pośredniczy.
Produkt pochodzi z oferty sklepu Texas Instruments