elecena.pl

Triple Channel, 190MHz Single Supply, Operational Amplifier

Texas Instruments

Triple Channel, 190MHz Single Supply, Operational Amplifier RSS Sample
  • Darmowa próbka
MPN:
LMH6683
Producent:
TEXAS INSTRUMENTS
Dodany do bazy:
Ostatnio widziany:

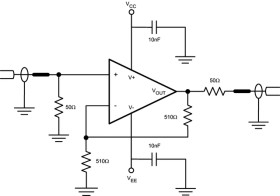
The LMH6682 and LMH6683 are high speed operational amplifiers designed for use in modern video systems. These single supply monolithic amplifiers extend TI's feature-rich, high value video portfolio to include a dual and a triple version. The important video specifications of differential gain (± 0.01% typ.) and differential phase (±0.08 degrees) combined with an output drive current in each amplifier of 85mA make the LMH6682 and LMH6683 excellent choices for a full range of video applications.

Voltage feedback topology in operational amplifiers assures maximum flexibility and ease of use in high speed amplifier designs. The LMH6682/83 is fabricated in TI's VIP10 process. This advanced process provides a superior ratio of speed to quiescient current consumption and assures the user of high-value amplifier designs. Advanced technology and circuit design enables in these amplifiers a −3db bandwidth of 190MHz, a slew rate of 940V/μsec, and stability for gains of less than −1 and greater than +2.

The input stage design of the LM6682/83 enables an input signal range that extends below the negative rail. The output stage voltage range reaches to within 0.8V of either rail when driving a 2kΩ load. Other attractive features include fast settling and low distortion. Other applications for these amplifiers include servo control designs. These applications are sensitive to amplifiers that exhibit phase reversal when the inputs exceed the rated voltage range. The LMH6682/83 amplifiers are designed to be immune to phase reversal when the specified input range is exceeded. See . This feature makes for design simplicity and flexibility in many industrial applications.

The LMH6682 dual operational amplifier is offered in miniature surface mount packages, SOIC-8, and VSSOP-8. The LMH6683 triple amplifier is offered in SOIC-14 and TSSOP-14.

Elecena nie prowadzi sprzedaży elementów elektronicznych, ani w niej nie pośredniczy.

Produkt pochodzi z oferty sklepu