elecena.pl

Automotive, high-density, zero-voltage switching (ZVS) flyback controller with integrated SR control

Texas Instruments

Automotive, high-density, zero-voltage switching (ZVS) flyback controller with integrated SR control RSS Sample
  • Darmowa próbka
MPN:
UCC28781-Q1
Producent:
TEXAS INSTRUMENTS
Dodany do bazy:
Ostatnio widziany:

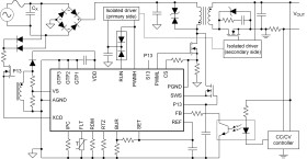
The UCC28781-Q1 is a zero-voltage-switching (ZVS) controller which can be used at very high switching frequencies to minimize the size of the transformer and enable high power density.

With direct synchronous rectifier (SR) control, the controller does not need a separate SR controller, as it can drive the SR FET directly to maximize efficiency and simplify design. (For isolated applications, an isolated gate-driver IC is required.)

Using adaptive dead-time control for ZVS, switching losses and EMI are minimized. This design results in a controller with extremely high conversion efficiency across the entire operating range.

The programmable adaptive burst mode (ABM) gives flexibility to control when the controller enters and exits standby mode to optimize standby power in light and no-load conditions. ABM also helps to reduce ripple and minimize audible noise.

The controller offers multiple protection modes with automatic restart (retry) responses.

Elecena nie prowadzi sprzedaży elementów elektronicznych, ani w niej nie pośredniczy.

Produkt pochodzi z oferty sklepu