elecena.pl

4-V to 16-V, 15-A, stackable power module

Texas Instruments

4-V to 16-V, 15-A, stackable power module RSS Sample
  • Darmowa próbka
MPN:
TPSM41615
Producent:
TEXAS INSTRUMENTS
Dodany do bazy:
Ostatnio widziany:

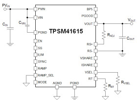
The TPSM41615 power module is an easy-to-use integrated power supply that combines a DC/DC converter with power MOSFETs, a shielded inductor, and passives into a compact QFN package. This power solution requires few external components while maintaining the ability to adjust key parameters to meet specific design requirements. Applications requiring increased current can benefit from the ability to parallel two TPSM41615 devices.

The 11-mm × 16-mm × 4.2-mm, 69-pin QFN package with optimal package layout has excellent power dissipation capability which enhances thermal performance. The package footprint has all signal pins accessible from the perimeter and large thermal pads beneath the device. The TPSM41615 offers flexibilty with many features including power good signal, clock synchronization, programmable UVLO, soft-start timing selection, prebias start-up, as well as overcurrent and overtemperature protection making it a great product for powering a wide range of devices and systems.

space

space

space

Elecena nie prowadzi sprzedaży elementów elektronicznych, ani w niej nie pośredniczy.

Produkt pochodzi z oferty sklepu