17-VIN, 2-A low-noise and low-ripple buck converter with integrated ferrite bead filter compensation
Texas Instruments
RSS
Sample
- Darmowa próbka
- MPN:
- TPS62912
- Producent:
- TEXAS INSTRUMENTS
- Dodany do bazy:
- Ostatnio widziany:
Sugerowane produkty dla tps6291x
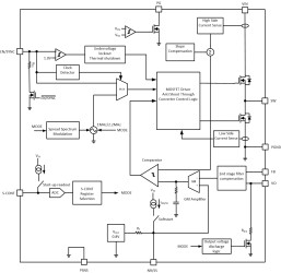
The TPS6291x devices are a family of high-efficiency, low noise and low ripple current mode synchronous buck converters. The devices are ideal for noise sensitive applications that would normally use an LDO for post regulation such as high-speed ADCs, clock and jitter cleaner, serializer, de-serializer, and radar applications.
The devices operate at a fixed switching frequency of 2.2 MHz or 1 MHz, and can be synchronized to an external clock.
To further reduce the output voltage ripple, the device integrates loop compensation to operate with an optional second-stage ferrite bead L-C filter. This allows an output voltage ripple below 10 µVRMS.
Low-frequency noise levels, similar to a low-noise LDO, are achieved by filtering the internal voltage reference with a capacitor connected to the NR/SS pin.
The optional spread spectrum modulation scheme spreads the DC/DC switching frequency over a wider span, which lowers the mixing spurs.
Elecena nie prowadzi sprzedaży elementów elektronicznych, ani w niej nie pośredniczy.
Produkt pochodzi z oferty sklepu Texas Instruments