elecena.pl

18-V, 15-A synchronous boost converter

Texas Instruments

18-V, 15-A synchronous boost converter RSS Sample
  • Darmowa próbka
MPN:
TPS61288
Producent:
TEXAS INSTRUMENTS
Dodany do bazy:
Ostatnio widziany:

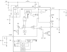
The TPS61288 is a high-power density, fully-integrated synchronous boost converter with a 6.5-mΩ power switch and a 8.5-mΩ rectifier switch to provide a high efficiency and small size solution in portable systems. The TPS61288 has a wide input voltage range from 2 V (2.4 V rising) to 18 V to support applications with single-cell or two-cell Lithium batteries. The device has 15-A switch current capability and is capable of providing an output voltage up to 18 V.

The TPS61288 employs peak current control topology with SOO modulation to regulate the output voltage. The device operates in the pulse width modulation (PWM) mode in moderate to heavy load condition. It automatically runs in the pulse frequency modulation (PFM) mode in light load and low duty cycle condition. SOO modulation realizes accurate regulation over wide load/VIN range while maintaining high efficiency and low output ripple. The switching frequency in the PWM mode is 500 kHz. The TPS61288 provides 19-V output overvoltage protection, cycle-by-cycle overcurrent protection, and thermal shutdown protection.

The TPS61288 is available in a 2.5-mm × 3.0-mm QFN package.

Elecena nie prowadzi sprzedaży elementów elektronicznych, ani w niej nie pośredniczy.

Produkt pochodzi z oferty sklepu