elecena.pl

4-V to 18-V input, advanced current mode, 6-A synchronous SWIFT™ step-down converter

Texas Instruments

4-V to 18-V input, advanced current mode, 6-A synchronous SWIFT™ step-down converter RSS Sample
  • Darmowa próbka
MPN:
TPS543620
Producent:
TEXAS INSTRUMENTS
Dodany do bazy:
Ostatnio widziany:

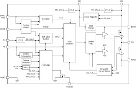
The TPS543620 is a high-efficiency 18-V, 6-A synchronous buck converter employing an internally-compensated, fixed-frequency Advanced Current Mode control. It is capable of providing high efficiency while running at a switching frequency up to 2.2 MHz. The device is in a small 2.5-mm x 3-mm HotRod™ VQFN package, which coupled with high efficiency at high frequency, makes it optimal for designs requiring a small solution size. The fixed frequency controller can operate from 500 kHz to 2.2 MHz and can be synchronized to an external clock using the SYNC pin. Additional features include a high accuracy voltage reference, selectable soft start times, montonic start-up into pre-biased outputs, selectable current limits, adjustable UVLO through the EN pin, and a full suite of fault protections.

Elecena nie prowadzi sprzedaży elementów elektronicznych, ani w niej nie pośredniczy.

Produkt pochodzi z oferty sklepu