elecena.pl

5V, 3A, 25mΩ load switch with optional output discharge

Texas Instruments

5V, 3A, 25mΩ load switch with optional output discharge RSS Sample
  • Darmowa próbka
MPN:
TPS22991
Producent:
TEXAS INSTRUMENTS
Dodany do bazy:
Ostatnio widziany:

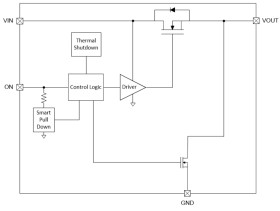
The TPS22991 is a small, low RON, single channel load switch with controlled slew rate. The device contains an N-channel MOSFET that can operate over an input voltage range of 1.0V to 5.5V and can support a maximum continuous current of 3A. The switch is controlled by an on and off input, which is capable of interfacing directly with low-voltage control signals.

The small size and low RON makes the device ideal for being used in space constrained, battery powered applications. The wide input voltage range of the switch makes it a versatile solution for many different voltage rails. The controlled rise time of the device greatly reduces inrush current caused by large bulk load capacitances, thereby reducing or eliminating power supply droop. The TPS22991 further reduces the total solution size by integrating a 150Ω pulldown resistor for quick output discharge (QOD) when the switch is turned off.

The TPS22991 is available in a small, space saving 0.85mm × 0.75mm, 0.4mm pitch, 4-pin UQFN package. The device is characterized for operation over the free-air temperature range of –55°C to +125°C.

Elecena nie prowadzi sprzedaży elementów elektronicznych, ani w niej nie pośredniczy.

Produkt pochodzi z oferty sklepu