220-MHz CMOS input fully differential amplifier with VICM and VOCM control
Texas Instruments
RSS
Sample
- Darmowa próbka
- MPN:
- THS4567
- Producent:
- TEXAS INSTRUMENTS
- Dodany do bazy:
- Ostatnio widziany:
Sugerowane produkty dla vicm
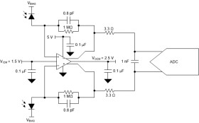
The THS4567 device is a novel fully-differential amplifier (FDA) that includes independent input common-mode (VICM) and output-common mode (VOCM) control. Standard FDAs only possess output common-mode control. The THS4567 is a decompensated amplifier with a minimum stable gain of 10 V/V.
The THS4567 operates as a fully differential transimpedance amplifier (TIA) and analog-to-digital converter (ADC) driver in a single integrated stage.
The VICM loop decouples the reverse bias across the photodiode(PD) from the amplifiers input and output swing compliance ranges thereby allowing the designer to maximize the PD reverse bias and minimize the PD capacitance. The VICM loop can be disabled which then allows the THS4567 to operate as a standard FDA.
The VOCM loop sets the differential output common-mode voltage and is typically set at the subsequent ADC stage common-mode reference voltage.
Elecena nie prowadzi sprzedaży elementów elektronicznych, ani w niej nie pośredniczy.
Produkt pochodzi z oferty sklepu Texas Instruments