Automotive CAN FD system basis chip with LDO output and watchdog
Texas Instruments
RSS
Sample
- Darmowa próbka
- MPN:
- TCAN1167-Q1
- Producent:
- TEXAS INSTRUMENTS
- Dodany do bazy:
- Ostatnio widziany:
Sugerowane produkty dla tcan1167
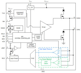
The TCAN1167-Q1 is a high-speed Controller Area Network (CAN) system basis chip (SBC) that meets the physical layer requirements of the ISO 11898-2:2016 high-speed CAN specification. The transceiver supports both classical CAN and CAN FD networks up to 8 megabits per second (Mbps).
The TCAN1167-Q1 supports a wide input supply range and integrates a 5-V LDO output. The 5-V LDO output (VCCOUT) supplies the CAN transceiver voltage internally as well as additional current externally.
The TCAN1167-Q1 allows for system-level reductions in battery current consumption by selectively enabling the various power supplies that may be present on a system via the INH output pin. This allows an ultra-low-current sleep state where power is gated to all system components except for the TCAN1167-Q1, while monitoring the CAN bus. When a wake-up event is detected, the TCAN1167-Q1 initiates system start-up by driving INH high.
Elecena nie prowadzi sprzedaży elementów elektronicznych, ani w niej nie pośredniczy.
Produkt pochodzi z oferty sklepu Texas Instruments