elecena.pl

13-W, digital input, 2.3-V to 16-V smart amp I/V sense for speaker protection and multi-level supply

Texas Instruments

13-W, digital input, 2.3-V to 16-V smart amp I/V sense for speaker protection and multi-level supply RSS Sample
  • Darmowa próbka
MPN:
TAS2764
Producent:
TEXAS INSTRUMENTS
Dodany do bazy:
Ostatnio widziany:

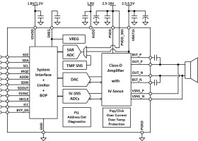
The TAS2764 is a mono digital input Class-D audio amplifier optimized for efficiently driving high peak power into small loudspeakers. The Class-D amplifier is capable of delivering 13 W of continuous power into a 4 Ω load with less than 1 % THD+N at a supply voltage of 12 V.

Y-Brige architecture improves overall efficiency at low level of output power and in idle mode.

Integrated speaker voltage and current sense provides for real time monitoring of loudspeaker behavior. A supply tracking peak voltage limiter optimizes amplifier headroom. Brownout prevention scheme with multiple thresholds allows reducing the gain in signal path when the supply drops.

TAS2764 ultrasonic output support allows device to be used for advance ultrasonic applications like motion and proximity detection, gesture recognition, etc.

Up to eight TAS2764 devices can share a common bus via I2S/TDM and I2C interfaces.

The device is available in a 30-ball, 0.4 mm pitch CSP for a compact PCB footprint.

Elecena nie prowadzi sprzedaży elementów elektronicznych, ani w niej nie pośredniczy.

Produkt pochodzi z oferty sklepu