elecena.pl

6.1W mono digital input Class-D speaker amp with integrated 11V Class-H boost

Texas Instruments

6.1W mono digital input Class-D speaker amp with integrated 11V Class-H boost RSS Sample
  • Darmowa próbka
MPN:
TAS2110
Producent:
TEXAS INSTRUMENTS
Dodany do bazy:
Ostatnio widziany:

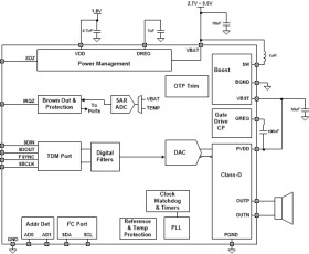
The TAS2110 is a digital input Class-D audio amplifier with an algorithmically controlled, 11V Class-H boost in a QFN package. The look-ahead algorithms optimize boost voltage levels to match the output of the audio signal. This provides all the power needed for peak output while reducing the average power consumption significantly compared to constant output boosts. The algorithms are configured with PurePath Console GUI.

The Class-D audio amplifier is capable of delivering 6.1 W of peak power into a 4 Ω load at a battery voltage of 3.6 V. TAS2110 is 83.5% efficient at 1 W and consumes less than 1 uA in hardware shutdown mode.

TAS2110 helps protect against system shutdown with configurable brownout protection and VBAT tracking peak voltage limiter, both of which are configurable.

The TAS2110 QFN package is compatible with 2 layer board designs.

Elecena nie prowadzi sprzedaży elementów elektronicznych, ani w niej nie pośredniczy.

Produkt pochodzi z oferty sklepu