Reverse polarity protection controller
Texas Instruments
RSS
Sample
- Darmowa próbka
- MPN:
- LM74500-Q1
- Producent:
- TEXAS INSTRUMENTS
- Dodany do bazy:
- Ostatnio widziany:
Sugerowane produkty dla lm74500
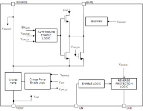
The LM74500-Q1 is an automotive AEC Q100 qualified controller which operates in conjunction with an external N-channel MOSFET as a low loss reverse polarity protection solution. The wide supply input range of 3.2 V to 65 V allows control of many popular DC bus voltages such as 12-V, 24-V and 48-V automotive battery systems. The 3.2-V input voltage support is particularly well suited for severe cold crank requirements in automotive systems. The device can withstand and protect the loads from negative supply voltages down to –65 V. The LM74500-Q1 does not have reverse current blocking and is suitable for input reverse poalrity protection of loads that can potentially deliver energy back to the input supply such as automotive body control module motor loads.
The LM74500-Q1 controller provides a charge pump gate drive for an external N-channel MOSFET. The high voltage rating of LM74500-Q1 helps to simplify the system designs for automotive ISO7637 protection. With the enable pin low, the controller is off and draws approximately 1 µA of current thus offering low system current when put into sleep mode.
Elecena nie prowadzi sprzedaży elementów elektronicznych, ani w niej nie pośredniczy.
Produkt pochodzi z oferty sklepu Texas Instruments