elecena.pl

6-V to 100-V input, 3.5-A non-synchronous buck DC/DC converter with ultra-low quiescent current (IQ)

Texas Instruments

6-V to 100-V input, 3.5-A non-synchronous buck DC/DC converter with ultra-low quiescent current (IQ) RSS Sample
  • Darmowa próbka
MPN:
LM5013-Q1
Producent:
TEXAS INSTRUMENTS
Dodany do bazy:
Ostatnio widziany:

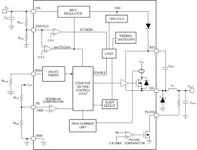
The LM5013-Q1 non-synchronous buck converter is designed to regulate over a wide input voltage range, minimizing the need for external surge suppression components. A minimum controllable on time of 50 ns facilitates large step-down conversion ratios, enabling the direct step-down from a 48-V nominal input to low-voltage rails for reduced system complexity and solution cost. The LM5013-Q1 operates during input voltage dips as low as 6 V, at nearly 100% duty cycle if needed, making it an excellent choice for high-performance 48-V battery automotive applications and MHEV/EV systems.

With integrated high-side power MOSFET, the LM5013-Q1 delivers up to 3.5 A of output current. A constant on-time (COT) control architecture provides nearly constant switching frequency with excellent load and line transient response. Additional features of the LM5013-Q1 include ultra-low IQ operation for high light-load efficiency, innovative peak overcurrent protection, integrated VCC bias supply and bootstrap diode, precision enable and input UVLO, and thermal shutdown protection with automatic recovery. An open-drain PGOOD indicator provides sequencing, fault reporting, and output voltage monitoring.

The LM5013-Q1 is qualified to automotive AEC-Q100 grade 1 and is available in a 8-pin SO PowerPAD™ package. The 1.27-mm pin pitch provides adequate spacing for high-voltage applications.

Elecena nie prowadzi sprzedaży elementów elektronicznych, ani w niej nie pośredniczy.

Produkt pochodzi z oferty sklepu