500-kHz wide VIN nonsynchronous boost, flyback, & SEPIC controller
Texas Instruments
RSS
Sample
- Darmowa próbka
- MPN:
- LM34966-Q1
- Producent:
- TEXAS INSTRUMENTS
- Dodany do bazy:
- Ostatnio widziany:
Sugerowane produkty dla lm34966
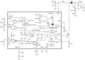
The LM34966-Q1 is a wide input range, non-synchronous boost controller that uses peak current mode control. The device can be used in boost, SEPIC, and flyback topologies. The device can start up from a 1-cell battery with a minimum of 2.97 V if the BIAS pin is connected to the VCC pin. It can operate with the input supply voltage as low as 1.5 V if the BIAS pin is greater than 3.5 V. The internal VCC regulator also supports BIAS pin operation up to 40 V (45-V absolute maximum) for automotive load dump. The switching frequency is dynamically programmable with an external resistor from 100 kHz to 500 kHz.
Elecena nie prowadzi sprzedaży elementów elektronicznych, ani w niej nie pośredniczy.
Produkt pochodzi z oferty sklepu Texas Instruments