elecena.pl

0.47-inch 1080p DLP® digital micromirror device (DMD)

Texas Instruments

0.47-inch 1080p DLP® digital micromirror device (DMD) RSS Sample
  • Darmowa próbka
MPN:
DLP4710LC
Producent:
TEXAS INSTRUMENTS
Dodany do bazy:
Ostatnio widziany:

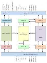
The DLP4710LC digital micromirror device (DMD) is a digitally controlled micro-opto-electromechanical system (MOEMS) spatial light modulator (SLM). When coupled to an appropriate optical system, the DLP4710LC DMD displays a very crisp and high quality image or video. The device is a component of the chipset comprising the DLP4710LC DMD, DLPC3479 controller and DLPA3000/DLPA3005 PMIC/LED drivers. The compact physical size of the DLP4710LC coupled with the controller and the PMIC/LED driver provides a complete system solution that enables small form factor, low power, and high resolution HD displays.

Elecena nie prowadzi sprzedaży elementów elektronicznych, ani w niej nie pośredniczy.

Produkt pochodzi z oferty sklepu