elecena.pl

Impedance track battery gas gauge solution for 1-series cell li-ion battery packs

Texas Instruments

Impedance track battery gas gauge solution for 1-series cell li-ion battery packs RSS Sample
  • Darmowa próbka
MPN:
BQ27Z561-R2
Producent:
TEXAS INSTRUMENTS
Dodany do bazy:
Ostatnio widziany:

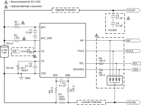
The Texas Instruments BQ27Z561-R2 Impedance Track™ gas gauge solution is a highly integrated, accurate 1-series cell gas gauge with a flash programmable custom reduced instruction-set CPU (RISC) and SHA-256 authentication for Li-ion and Li-polymer battery packs. The 1-series cell capability includes parallel cells for increased capacity.

The BQ27Z561-R2 gas gauge communicates through I2C-compatible and HDQ one-wire interfaces and includes several key features that can help facilitate accurate gas gauging applications. Integrated temperature sense functions (internal and external options) enable system and battery temperature measurements.

The integrated SHA-256 functionality helps enable secure identification between systems and packs. The interrupt and BTP functions facilitate the BQ27Z561-R2 device to inform the system when a specific state-of-charge (SOC), voltage, or temperature condition occurs. The low-voltage operation enables the system to continue monitoring the battery even in deeply discharged conditions. During low-activity situations, set the device to the low power coulomb counting (CC) mode, which enables the device to continue coulomb counting, while reducing operating current significantly.

Elecena nie prowadzi sprzedaży elementów elektronicznych, ani w niej nie pośredniczy.

Produkt pochodzi z oferty sklepu