elecena.pl

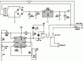
REG.TEMP.DO AKWARIUM ZDSM

Monster

Elecena nie prowadzi sprzedaży elementów elektronicznych, ani w niej nie pośredniczy.

Produkt pochodzi z oferty sklepu