elecena.pl

Positive High Voltage Hot Swap Controller

Analog Devices

Positive High Voltage Hot Swap Controller RSS Sample
  • Darmowa próbka
MPN:
LT1641
Producent:
ANALOG DEVICES
Dodany do bazy:
Ostatnio widziany:
Zmiana ceny:
-100% (18.01.2025)
Poprzednia cena:
3.40

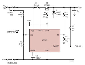
The LT1641 is an 8-pin Hot Swap™ controller that allows a board to be safely inserted and removed from a live backplane. Using an external N-channel pass transistor, the board supply voltage can be ramped up at a programmable rate. A high side switch driver controls an N-channel gate for supply voltages ranging from 9V to 80V.

The chip features a programmable analog foldback current limit circuit. If the chip remains in current limit for more than a programmable time, the N-channel pass transistor turns off and is optionally set to automatically restart after a time-out delay.

The PWRGD output indicates when the output voltage, sensed by the FB pin, is within tolerance. The ON pin provides programmable undervoltage lockout.

The LT1641-1/LT1641-2 are recommended for new designs.

The LT1641 is available in the 8-lead SO package.

Applications

* Hot Board Insertion

* Electronic Circuit Breaker

* Industrial High Side Switch/Circuit Breaker

* 24V/48V Industrial/Alarm Systems

* Allows Safe Board Insertion and Removal from a Live Backplane

* Controls Supply Voltage from 9V to 80V

* Programmable Analog Foldback Current Limiting

* High Side Drive for an External N-Channel

* Automatic Retry Capability

* User Programmable Supply Voltage Power-Up Rate

* Undervoltage Lockout

* Overvoltage Protection

* Available in 8-Lead SO Package

Elecena nie prowadzi sprzedaży elementów elektronicznych, ani w niej nie pośredniczy.

Produkt pochodzi z oferty sklepu