elecena.pl

High Power Step-Down Switching Regulator Controller

Analog Devices

High Power Step-Down Switching Regulator Controller RSS Sample
  • Darmowa próbka
MPN:
LTC1430
Producent:
ANALOG DEVICES
Dodany do bazy:
Ostatnio widziany:
Zmiana ceny:
-100% (22.01.2025)
Poprzednia cena:
4.75

The LTC1430 is a high power, high efficiency switching regulator controller optimized for 5V to 3.xV applications. It includes a precision internal reference and an internal feedback system that can provide output regulation of ±1% over temperature, load current and line voltage shifts. The LTC1430 uses a synchronous switching architecture with two N-channel output devices, eliminating the need for a high power, high cost P-channel device. Additionally, it senses output current across the drain-source resistance of the upper N-channel FET, providing an adjustable current limit without an external low value sense resistor.

The LTC1430 includes a fixed frequency PWM oscillator for low output ripple under virtually all operating conditions. The 200kHz free-running clock frequency can be externally adjusted from 100kHz to above 500kHz. The LTC1430 features low 350µA quiescent current, allowing greater than 90% efficiency operation in converter designs from 1A to greater than 50A output current. Shutdown mode drops the LTC1430 supply current to 1µA.

For new designs, refer to the LTC3830.

Applications

* Power Supply for P6 and Pentium® Microprocessors

* High Power 5V to 3.xV Regulators

* Local Regulation for Dual Voltage Logic Boards

* Low Voltage, High Current Battery Regulation

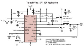
* High Power 5V to 3.xV Switching Controller:

Can Exceed 10A Output

* All N-Channel External MOSFETs

* Constant Frequency Operation - Small Inductors

* Excellent Output Regulation: ±1% Over Line, Load and Temperature Variations

* High Efficiency: Over 95% Possible

* Fixed Frequency Operation

* No Low Value Sense Resistor Needed

* Outputs Can Drive External FETs with Up to 10,000pF Gate Capacitance

* Quiescent Current: 350µA Typ, 1µA in Shutdown

* Fast Trasient Response

* Adjustable or fixed 3.3 V Output

* Available in 8- and 16- Lead PDIP and SO Packages

Elecena nie prowadzi sprzedaży elementów elektronicznych, ani w niej nie pośredniczy.

Produkt pochodzi z oferty sklepu