elecena.pl

36 V,1 A, Synchronous, Step-Down DC-DC Regulator

Analog Devices

36 V,1 A, Synchronous, Step-Down DC-DC Regulator RSS Sample
  • Darmowa próbka
MPN:
ADP2441
Producent:
ANALOG DEVICES
Dodany do bazy:
Ostatnio widziany:
Zmiana ceny:
-100% (21.01.2025)
Poprzednia cena:
2.60

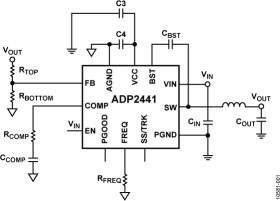
The ADP2441/ADP2442 is a constant frequency, current mode control, synchronous, step-down dc-to-dc regulator that is capable of driving loads up to 1 A with excellent line and load regulation characteristics. The ADP2441 operates with a wide input voltage range of 4.5 V to 36 V, which makes it ideal for regulating power from a wide variety of sources. In addition, the ADP2441 has very low minimum on time (50 ns) and is, therefore, suitable for applications requiring a very high step-down ratio.

The output voltage can be adjusted from 0.6 V to 0.9 V × VIN. High efficiency is obtained with integrated low resistance N-channel MOSFETs for both high-side and low-side devices.

The switching frequency is adjustable from 300 kHz to 1 MHz with an external resistor. The ADP2441 also has an accurate power-good (PGOOD) open-drain output signal.

At light load conditions, the regulator operates in pulse skip mode by skipping pulses and reducing switching losses to improve energy efficiency. In addition, at medium to heavy load conditions, the regulator operates in fixed frequency pulse-width modulation (PWM) mode to reduce electromagnetic interference (EMI).

The ADP2441 uses hiccup mode to protect the IC from short circuits or from overcurrent conditions on the output. The external programmable soft start limits inrush current during startup for a wide variety of load capacitances. Other key features include tracking, input undervoltage lockout (UVLO), thermal shutdown (TSD), and precision enable (EN), which can also be used as a logic level shutdown input.

The ADP2441 is available in a 3 mm × 3 mm, 12-lead LFCSP package and is rated for a junction temperature range of −40°C to +125°C.

Applications

* Point of load applications

* Distributed power systems

* Industrial control supplies

* Standard rail conversion to 24 V/12 V/5 V/3.3 V

* Wide input voltage range of 4.5 V to 36 V

* Low minimum on time of

50 ns

* Maximum load current of 1 A

* High efficiency of up to 94%

* Adjustable output down to 0.6 V

* ±1% output voltage accuracy

* Adjustable switching frequency of 300 kHz to

1 MHz

Elecena nie prowadzi sprzedaży elementów elektronicznych, ani w niej nie pośredniczy.

Produkt pochodzi z oferty sklepu