elecena.pl

26V, triple channel, 13-bit, i2c output current/voltage monitor w/alerts

Texas Instruments

26V, triple channel, 13-bit, i2c output current/voltage monitor w/alerts RSS Sample
  • Darmowa próbka
MPN:
INA3221
Producent:
TEXAS INSTRUMENTS
Dodany do bazy:
Ostatnio widziany:

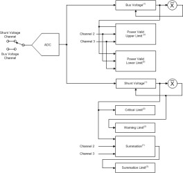
The INA3221 is a three-channel, high-side current and bus voltage monitor with an I2C- and SMBUS-compatible interface. The INA3221 monitors both shunt voltage drops and bus supply voltages, in addition to having programmable conversion times and averaging modes for these signals. The INA3221 offers both critical and warning alerts to detect multiple programmable out-of-range conditions for each channel.

The INA3221 senses current on buses that can vary from 0V to 26V. The device is powered from a single 2.7V to 5.5V supply, and draws 350µA (typ) of supply current. The INA3221 is specified over the operating temperature range of –40°C to +125°C. The I2C- and SMBUS-compatible interface features four programmable addresses.

Elecena nie prowadzi sprzedaży elementów elektronicznych, ani w niej nie pośredniczy.

Produkt pochodzi z oferty sklepu