elecena.pl

Ultrasonic Sensor Signal Processor with Integrated Microcontroller (MCU)

Texas Instruments

Ultrasonic Sensor Signal Processor with Integrated Microcontroller (MCU) RSS Sample
  • Darmowa próbka
MPN:
PGA450-Q1
Producent:
TEXAS INSTRUMENTS
Dodany do bazy:
Ostatnio widziany:

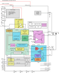
The PGA450-Q1 device is a fully integrated system-on-a-chip analog front-end for ultrasonic sensing in automotive park-assist, object-detection through air, level sensing in large tanks, and distance measurements for anti-collision and landing assist of unmanned systems (such as drones, cameras, and robots). This highly integrated device enables a small form-factor and cost-optimized solution compared to discrete ultrasonic-sensor solutions. The PGA450-Q1 device can measure distances ranging from less than 1 meter up to 7 meters, at a resolution of 1 cm depending on the transducer-transformer sensor pair used in the system.

The PGA450-Q1 device has an integrated 8051 8-bit microcontroller and OTP memory for program storage to process the echo signal and calculate the distance between the transducer and targeted object. Full programmability is available for optimization of specific end applications, and to accommodate a wide-range of closed-top or open-top transducers. Configurable variables include the number of transmit pulses, driving frequency, LNA gain, and comparison signal thresholds. External communication with the PGA450-Q1 device is capable through the LIN 2.1 protocol, SPI, or UART interfaces.

For all available packages, see the orderable addendum at the end of the data sheet.

Elecena nie prowadzi sprzedaży elementów elektronicznych, ani w niej nie pośredniczy.

Produkt pochodzi z oferty sklepu