50-MHz to 750 MHz Cascadable Amplifier
Texas Instruments
RSS
Sample
Przejdź do sklepu »
- Darmowa próbka
- MPN:
- THS9001
- Producent:
- TEXAS INSTRUMENTS
- Dodany do bazy:
- Ostatnio widziany:
Sugerowane produkty dla ths9001
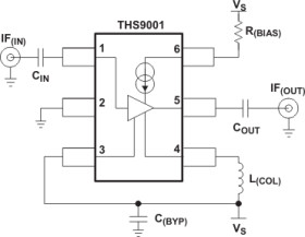
The THS9001 is a medium power, cascadeable, gain block optimized for high IF frequencies. The amplifier incorporates internal impedance matching to 50 Ω, and achieves greater than 15-dB input, and output return loss from 50 MHz to 350 MHz with VS = 5 V, R(BIAS) = 237 Ω, L(COL) = 470 nH. Design requires only 2 dc-blocking capacitors, 1 power-supply bypass capacitor, 1 RF choke, and 1 bias resistor.
Elecena nie prowadzi sprzedaży elementów elektronicznych, ani w niej nie pośredniczy.
Produkt pochodzi z oferty sklepu Texas Instruments