elecena.pl

Single Port, High Output Current VDSL2 and PLC Line Driver with Power Control

Texas Instruments

Single Port, High Output Current VDSL2 and PLC Line Driver with Power Control RSS Sample
  • Darmowa próbka
MPN:
OPA2670
Producent:
TEXAS INSTRUMENTS
Dodany do bazy:
Ostatnio widziany:

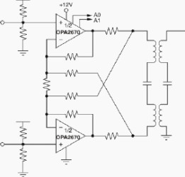
The OPA2670 provides the high output current and low distortion required in emerging xDSL and Power Line Modem driver applications. Operating on a single +12V supply, the OPA2670 consumes a low 30.5mA quiescent current to deliver a very high 700mA output current. This output current supports even the most demanding xDSL requirements with greater than 450mA minimum output current (+25°C minimum value) with low harmonic distortion. Differential driver applications deliver less than –71dBc distortion at the peak upstream power levels of full-rate ADSL. The high 320MHz bandwidth also supports the most demanding VDSL2 line driver requirements.

Power control features are included to allow system power to be minimized. Two logic control lines allow four quiescent power settings, including full power, 66% power, 33% power, and shutdown.

Elecena nie prowadzi sprzedaży elementów elektronicznych, ani w niej nie pośredniczy.

Produkt pochodzi z oferty sklepu