elecena.pl

Class H, Fixed Gain VDSL2 Dual Port Low-Power xDSL and PLC Line Driver

Texas Instruments

Class H, Fixed Gain VDSL2 Dual Port Low-Power xDSL and PLC Line Driver RSS Sample
  • Darmowa próbka
MPN:
THS6226
Producent:
TEXAS INSTRUMENTS
Dodany do bazy:
Ostatnio widziany:

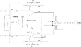
The THS6226 is a dual-port, class H, current-feedback architecture, differential line driver amplifier system ideal for xDSL systems. The device is targeted for use in very-high-bit-rate digital subscriber line 2 (VDSL2) line driver systems that enable native DTM signals while supporting greater than +20.5dBm line power (up to 8.5MHz) with good linearity, supporting the G.993.2 VDSL2 8b profile. It is also fast enough to support central-office transmission of +14.5dBm line power up to 30MHz.

The unique architecture of the THS6226 allows quiescent current to be minimal while still achieving very high linearity. Differential distortion, under full bias conditions, is –91dBc at 1MHz and reduces to only –75dBc at 5MHz. Fixed multiple bias settings of the amplifiers offer enhanced power savings for line lengths where the full performance of the amplifier is not required. To allow for even more flexibility and power savings on all profiles, quiescent current is digitally adjustable from 7.6mA to 23mA with a bias current step of 1.0mA. For systems where additional power savings while not transmitting are desired, the THS6226 can be used in its line termination mode to maintain impedance matching.

The wide output swing on +12V power supplies, coupled with excellent current drive, allows for wide dynamic headroom, keeping distortion minimal.

The THS6226 is available in a QFN-32 PowerPAD™ package.

Elecena nie prowadzi sprzedaży elementów elektronicznych, ani w niej nie pośredniczy.

Produkt pochodzi z oferty sklepu