elecena.pl

Military-grade, quad, 30-V, 1-MHz, low-power operational amplifier

Texas Instruments

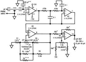
The LF444 quad low power operational amplifier provides many of the same AC characteristics as the industry standard LM148 while greatly improving the DC characteristics of the LM148. The amplifier has the same bandwidth, slew rate, and gain (10 kΩ load) as the LM148 and only draws one fourth the supply current of the LM148. In addition the well matched high voltage JFET input devices of the LF444 reduce the input bias and offset currents by a factor of 10,000 over the LM148. The LF444 also has a very low equivalent input noise voltage for a low power amplifier.

The LF444 is pin compatible with the LM148 allowing an immediate 4 times reduction in power drain in many applications. The LF444 should be used wherever low power dissipation and good electrical characteristics are the major considerations.

Elecena nie prowadzi sprzedaży elementów elektronicznych, ani w niej nie pośredniczy.

Produkt pochodzi z oferty sklepu