elecena.pl

Dual, High Precision, Rail-to-Rail Output Operational Amplifier

Texas Instruments

Dual, High Precision, Rail-to-Rail Output Operational Amplifier RSS Sample
  • Darmowa próbka
MPN:
LMP2012QML-SP
Producent:
TEXAS INSTRUMENTS
Dodany do bazy:
Ostatnio widziany:

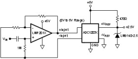
The LMP2012 offers unprecedented accuracy and stability. This device utilizes patented techniques to measure and continually correct the input offset error voltage. The result is an amplifier which is ultra stable over time and temperature. It has excellent CMRR and PSRR ratings, and does not exhibit the familiar 1/f voltage and current noise increase that plagues traditional amplifiers. The combination of the LMP2012 characteristics makes it a good choice for transducer amplifiers, high gain configurations, ADC buffer amplifiers, DAC I-V conversion, and any other 2.7V-5V application requiring precision and long term stability.

Other useful benefits of the LMP2012 are rail-rail output, low supply current of 930 μA, and wide gain-bandwidth product of 3 MHz. These extremely versatile features found in the LMP2012 provide high performance and ease of use.

The QMLV version of the LMP2012 has been rated to tolerate a total dose level of 50krad/(Si) radiation by test method 1019 of MIL-STD-883.

Elecena nie prowadzi sprzedaży elementów elektronicznych, ani w niej nie pośredniczy.

Produkt pochodzi z oferty sklepu