elecena.pl

Dual, 5.5-V, 5-MHz, RRIO, 35-mA output current operational amplifier

Texas Instruments

Dual, 5.5-V, 5-MHz, RRIO, 35-mA output current operational amplifier RSS Sample
  • Darmowa próbka
MPN:
LMV712-N
Producent:
TEXAS INSTRUMENTS
Dodany do bazy:
Ostatnio widziany:

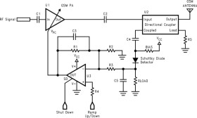
The LMV712-N devices are high-performance BiCMOS operational amplifiers intended for applications requiring rail-to-rail inputs combined with speed and low noise. They offer a bandwidth of 5 MHz and a slew rate of 5 V/µs, and can handle capacitive loads of up to 200 pF without oscillation.

The LMV712-N is ensured to operate from 2.7 V to 5.5 V and offers two independent shutdown pins. This feature allows disabling of each device separately and reduces the supply current to less than 1 µA typical. The output voltage rapidly ramps up smoothly with no glitch as the amplifier comes out of the shutdown mode.

The LMV712-N with the shutdown feature is offered in space-saving 10-pin DSBGA and 10-pin WSON packages. It is also offered in 10-pin VSSOP package. These packages are designed to meet the demands of small size, low power, and low cost required by cellular phones and similar battery-operated portable electronics.

Elecena nie prowadzi sprzedaży elementów elektronicznych, ani w niej nie pośredniczy.

Produkt pochodzi z oferty sklepu