elecena.pl

Quad, 5.5-V, 1.5-MHz, RRIO operational amplifier

Texas Instruments

Quad, 5.5-V, 1.5-MHz, RRIO operational amplifier RSS Sample
  • Darmowa próbka
MPN:
LMV614
Producent:
TEXAS INSTRUMENTS
Dodany do bazy:
Ostatnio widziany:

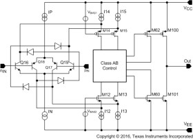
The LMV61x devices are single, dual, and quad low-voltage, low-power operational amplifiers (op amps). They are designed specifically for low-voltage, general-purpose applications. Other important product characteristics are, rail-to-rail input or output, low supply voltage of 1.8 V and wide temperature range. The LMV61x input common mode extends 200 mV beyond the supplies and the output can swing rail-to-rail unloaded and within 30 mV with 2-kΩ load at 1.8-V supply. The LMV61x achieves a gain bandwidth of 1.4 MHz while drawing 100-µA (typical) quiescent current.

The industrial-plus temperature range of −40°C to 125°C allows the LMV61x to accommodate a broad range of extended environment applications.

The LMV611 is offered in the tiny 5-pin SC70 package, the LMV612 in space-saving 8-pin VSSOP and SOIC packages, and the LMV614 in 14-pin TSSOP and SOIC packages. These small package amplifiers offer an ideal solution for applications requiring minimum PCB footprint. Applications with area constrained PCB requirements include portable and battery-operated electronics.

Elecena nie prowadzi sprzedaży elementów elektronicznych, ani w niej nie pośredniczy.

Produkt pochodzi z oferty sklepu