elecena.pl

3.2-W, stereo, analog input Class-D audio amp with auto. gain control & dynamic range compression

Texas Instruments

3.2-W, stereo, analog input Class-D audio amp with auto. gain control & dynamic range compression RSS Sample
  • Darmowa próbka
MPN:
TPA2026D2
Producent:
TEXAS INSTRUMENTS
Dodany do bazy:
Ostatnio widziany:

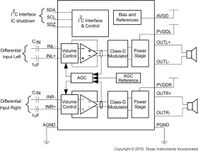
The TPA2026D2 device is a stereo, filter-free Class-D audio power amplifier with volume control, dynamic range compression (DRC), and automatic gain control (AGC). It is available in a 2.2 mm × 2.2 mm DSBGA package.

The DRC and AGC function in the TPA2026D2 is programmable through a digital I2C interface. The DRC and AGC function can be configured to automatically prevent distortion of the audio signal and enhance quiet passages that are normally not heard. The DRC and AGC can also be configured to protect the speaker from damage at high power levels and compress the dynamic range of music to fit within the dynamic range of the speaker. The gain can be selected from 0 dB to +30 dB in 1-dB steps. The TPA2026D2 is capable of driving 3.2 W/Ch at 5 V into an 4-Ω load or 750 mW/Ch at 3.6 V into an 8-Ω load. The device features independent software shutdown controls for each channel and also provides thermal and short-circuit protection. The TPA2026D2 has faster AGC gain ramp during start-up than TPA2016D2.

In addition to these features, a fast start-up time and small package size make the TPA2026D2 an ideal choice for cellular handsets, PDAs, and other portable applications.

Elecena nie prowadzi sprzedaży elementów elektronicznych, ani w niej nie pośredniczy.

Produkt pochodzi z oferty sklepu