40-mW, mono, analog input headphone amplifier
Texas Instruments
RSS
Sample
- Darmowa próbka
- MPN:
- LM4929
- Producent:
- TEXAS INSTRUMENTS
- Dodany do bazy:
- Ostatnio widziany:
Sugerowane produkty dla lm4929
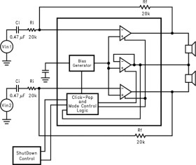
The LM4929 is an stereo audio power amplifier capable of delivering 40mW per channel of continuous average power into a 16Ω load or 25mW per channel into a 32Ω load at 1% THD+N from a 3V power supply.
Boomer audio power amplifiers were designed specifically to provide high quality output power with a minimal amount of external components. Since the LM4929 does not require bootstrap capacitors or snubber networks, it is optimally suited for low-power portable systems. The LM4929 is configured for OCL (Output Capacitor-Less) outputs, operating with no DC blocking capacitors on the outputs.
The LM4929 features a low-power consumption shutdown mode with a faster turn on time. Additionally, the LM4929 features an internal thermal shutdown protection mechanism.
The LM4929 is unity gain stable and may be configured with external gain-setting resistors.
Elecena nie prowadzi sprzedaży elementów elektronicznych, ani w niej nie pośredniczy.
Produkt pochodzi z oferty sklepu Texas Instruments