elecena.pl

Weight-scale and body-composition measurement analog front end (AFE)

Texas Instruments

Weight-scale and body-composition measurement analog front end (AFE) RSS Sample
  • Darmowa próbka
MPN:
AFE4300
Producent:
TEXAS INSTRUMENTS
Dodany do bazy:
Ostatnio widziany:

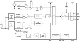
The AFE4300 is a low-cost analog front-end incorporating two separate signal chains: one chain for weight-scale (WS) measurement and the other for body composition measurement (BCM) analysis. A 16-bit, 860-SPS analog-to-digital converter (ADC) is multiplexed between both chains. The weight measurement chain includes an instrumentation amplifier (INA) with the gain set by an external resistor, followed by a 6-bit digital-to-analog converter (DAC) for offset correction, and a circuit to drive the external bridge/load cell with a fixed 1.7 V for ratiometric measurements.

The AFE4300 can also measure body composition by applying a sinusoidal current into the body. The sinusoidal current is generated with an internal pattern generator and a 6-bit, 1-MSPS DAC. A voltage-to-current converter applies this sinusoidal current into the body, between two terminals. The voltage created across these two terminals as a result of the impedance of the body is measured back with a differential amplifier, rectified, and the amplitude is extracted and measured by the 16-bit ADC.

The AFE4300 operates from 2 V to 3.6 V, is specified from 0°C to +70°C, and is available in a LQFP-80 package.

Elecena nie prowadzi sprzedaży elementów elektronicznych, ani w niej nie pośredniczy.

Produkt pochodzi z oferty sklepu