elecena.pl

500kHz, 12-Bit, 6-Channel Simultaneous Sampling Analog-To-Digital Converter

Texas Instruments

500kHz, 12-Bit, 6-Channel Simultaneous Sampling Analog-To-Digital Converter RSS Sample
  • Darmowa próbka
MPN:
ADS7864
Producent:
TEXAS INSTRUMENTS
Dodany do bazy:
Ostatnio widziany:

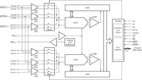
The ADS7864 is a dual 12-bit, 500kHz analog-to-digital (A/D) converter with 6 fully differential input channels grouped into three pairs for high speed simultaneous signal acquisition. Inputs to the sample-and-hold amplifiers are fully differential and are maintained differential to the input of the A/D converter. This provides excellent common-mode rejection of 80dB at 50kHz which is important in high noise environments.

The ADS7864 offers a parallel interface and control inputs to minimize software overhead. The output data for each channel is available as a 16-bit word (address and data). The ADS7864 is offered in a TQFP-48 package and is fully specified over the -40°C to +85°C operating range.

Elecena nie prowadzi sprzedaży elementów elektronicznych, ani w niej nie pośredniczy.

Produkt pochodzi z oferty sklepu