elecena.pl

±250-mV input, precision current sensing low-cost basic isolated amplifier

Texas Instruments

±250-mV input, precision current sensing low-cost basic isolated amplifier RSS Sample
  • Darmowa próbka
MPN:
AMC1100
Producent:
TEXAS INSTRUMENTS
Dodany do bazy:
Ostatnio widziany:

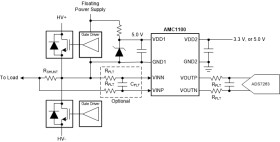
The AMC1100 is a precision isolation amplifier with an output separated from the input circuitry by a silicon dioxide (SiO2) barrier that is highly resistant to magnetic interference. This barrier is certified to provide galvanic isolation of up to 4250 VPEAK, according to DIN VDE V 0884-11: 2017-01 and UL1577. Used in conjunction with isolated power supplies, this device prevents noise currents on a high common-mode voltage line from entering the local ground and interfering with or damaging sensitive circuitry.

The AMC1100 input is optimized for direct connection to shunt resistors or other low voltage level signal sources. The excellent performance of the device enables accurate current and voltage measurement in energy-metering applications. The output signal common-mode voltage is automatically adjusted to either the 3-V or 5-V low-side supply.

The AMC1100 is fully specified over the extended industrial temperature range of –40°C to +105°C and is available in the SMD-type, wide-body SOIC-8 (DWV) and gullwing-8 (DUB) packages.

Elecena nie prowadzi sprzedaży elementów elektronicznych, ani w niej nie pośredniczy.

Produkt pochodzi z oferty sklepu