elecena.pl

14-Bit, Single Channel, Parallel Interface, Multiplying Digital-to-Analog Converter

Texas Instruments

14-Bit, Single Channel, Parallel Interface, Multiplying Digital-to-Analog Converter RSS Sample
  • Darmowa próbka
MPN:
DAC8806
Producent:
TEXAS INSTRUMENTS
Dodany do bazy:
Ostatnio widziany:

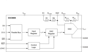
The DAC8806, a multiplying digital-to-analog converter(DAC), is designed to operate from a single 2.7V to 5.5V supply.

The applied external reference input voltage VREF determines the full-scale output current. An internal feedback resistor (RFB) provides temperature tracking for the full-scale output when combined with an external, current-to-voltage (I/V) precision amplifier.

A parallel interface offers high-speed communications. The DAC8806 is packaged in a space-saving SSOP-28 package and has an industry-standard pinout.

Elecena nie prowadzi sprzedaży elementów elektronicznych, ani w niej nie pośredniczy.

Produkt pochodzi z oferty sklepu