elecena.pl

Dual-Channel, 16-Bit, 800-MSPS, 1x-4x Interpolating Digital-to-Analog Converter (DAC)

Texas Instruments

Dual-Channel, 16-Bit, 800-MSPS, 1x-4x Interpolating Digital-to-Analog Converter (DAC) RSS Sample
  • Darmowa próbka
MPN:
DAC3283
Producent:
TEXAS INSTRUMENTS
Dodany do bazy:
Ostatnio widziany:

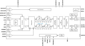
The DAC3283 is a dual-channel 16-bit 800 MSPS digital-to-analog converter (DAC) with an 8-bit LVDS input data bus with on-chip termination, optional 2x-4x interpolation filters, digital IQ compensation and internal voltage reference. The DAC3283 offers superior linearity, noise and crosstalk performance.

Input data can be interpolated by 2x or 4x through on-chip interpolating FIR filters with over 85 dB of stop-band attenuation. Multiple DAC3283 devices can be fully synchronized.

The DAC3283 allows either a complex or real output. An optional coarse mixer in complex mode provides frequency upconversion and the dual DAC output produces a complex Hilbert Transform pair. The digital IQ compensation feature allows optimization of phase, gain and offset to maximize sideband rejection and minimize LO feed-through of an external quadrature modulator performing the final single sideband RF up-conversion.

The DAC3283 is characterized for operation over the entire industrial temperature range of –40°C to 85°C and is available in a 48-pin 7×7mm QFN package.

Elecena nie prowadzi sprzedaży elementów elektronicznych, ani w niej nie pośredniczy.

Produkt pochodzi z oferty sklepu