Embedded DisplayPort (eDP) repeater
Texas Instruments
RSS
Sample
- Darmowa próbka
- MPN:
- SN75DP119
- Producent:
- TEXAS INSTRUMENTS
- Dodany do bazy:
- Ostatnio widziany:
Sugerowane produkty dla sn75dp119
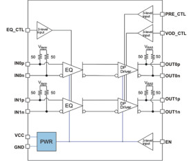
The SN75DP119 is a 1-lane or 2-lane embedded DisplayPort (eDP) repeater that regenerates the DP high speed digital link. The device compensates for pcb related frequency loss and signal reflections. This is especially helpful in designs with long pcb traces or when there is a FET switch in the signal path.
Four levels of differential output voltage swing (VOD) and any combination of pre-emphasis using these VOD levels are supported. The output swing and pre-emphasis are configured through device control inputs. The available output swing levels are 300mVPP, 400mVPP, 600mVPP or 750mVPP. Therefore, the output pre-emphasis level can be configured to 0dB, 2.0dB, 2,5dB, 3.5dB, 5.5dB, 6dB, or 8dB. This is a good solution for embedded link applications, such as the connection from the GPU to the notebook internal panel. To adjust the output signal level adaptively during link training, the implementation needs to control the device control inputs.
The SN75DP119 supports programmable integrated receiver equalization circuitry. This equalization circuitry can be used to help improve signal integrity in applications where the input link has a high level of insertion loss. The equalizer can be set to 3dB or 6dB equalization. The equalizer can also be turned off.
The device is characterized for an extended operational temperature range from –40°C to 85°C.
The SN75DP119 consumes between 64mW and 175mW depending on the selected mode of operation. The device also supports an ultra low power standby mode. In this mode, the outputs are disabled and the device draws less then 700µW of power.
Elecena nie prowadzi sprzedaży elementów elektronicznych, ani w niej nie pośredniczy.
Produkt pochodzi z oferty sklepu Texas Instruments