elecena.pl

High-Speed CAN Transceiver with Silent Mode

Texas Instruments

High-Speed CAN Transceiver with Silent Mode RSS Sample
  • Darmowa próbka
MPN:
SN65HVD1050
Producent:
TEXAS INSTRUMENTS
Dodany do bazy:
Ostatnio widziany:

The SN65HVD1050 meets or exceeds the specifications of the ISO 11898 standard for use in applications employing a Controller Area Network (CAN).

As a CAN transceiver, this device provides differential transmit capability to the bus and differential receive capability to a CAN controller at signaling rates up to 1 megabit per second (Mbps)(1)

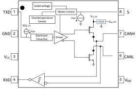
The SN65HVD1050 is designed for operation in especially harsh environments. As a result, the device features cross-wire, overvoltage and loss of ground protection from –27 V to 40 V, overtemperature shutdown, a –12-V to 12-V common-mode range, and will withstand voltage transients from –200 V to 200 V according to ISO 7637.

Pin 8 provides for two different modes of operation: high-speed or silent mode. The high-speed mode of operation is selected by connecting S (pin 8) to ground.

If a high logic level is applied to the S pin of the SN65HVD1050, the device enters a listen-only silent mode during which the driver is switched off while the receiver remains fully functional.

In silent mode, all bus activity is passed by the receiver output to the local protocol controller. When data transmission is required, the local protocol controller reverses this low-current silent mode by placing a logic-low on the S pin to resume full operation.

A dominant time-out circuit in the SN65HVD1050 prevents the driver from blocking network communication with a hardware or software failure. The time-out circuit is triggered by a falling edge on TXD (pin 1). If no rising edge is seen before the time-out constant of the circuit expires, the driver is disabled. The circuit is then reset by the next rising edge on TXD.

Vref (pin 5) is available as a VCC/2 voltage reference to stabilize the output common mode voltage point.

The SN65HVD1050 is characterized for operation from –40°C to 125°C.

Elecena nie prowadzi sprzedaży elementów elektronicznych, ani w niej nie pośredniczy.

Produkt pochodzi z oferty sklepu