2.5-kVrms, isolated unidirectional clock, bidirectional I2C isolator
Texas Instruments
RSS
Sample
- Darmowa próbka
- MPN:
- ISO1541
- Producent:
- TEXAS INSTRUMENTS
- Dodany do bazy:
- Ostatnio widziany:
Sugerowane produkty dla kvrms
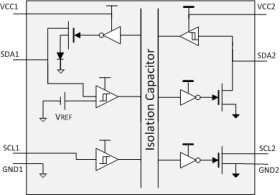
The ISO1540 and ISO1541 devices are low-power, bidirectional isolators that are compatible with I2C interfaces. These devices have logic input and output buffers that are separated by Texas Instruments Capacitive Isolation technology using a silicon dioxide (SiO2) barrier. When used with isolated power supplies, these devices block high voltages, isolate grounds, and prevent noise currents from entering the local ground and interfering with or damaging sensitive circuitry.
This isolation technology provides for function, performance, size, and power consumption advantages when compared to optocouplers. The ISO1540 and ISO1541 devices enable a complete isolated I2C interface to be implemented within a small form factor.
The ISO1540 has two isolated bidirectional channels for clock and data lines while the ISO1541 has a bidirectional data and a unidirectional clock channel. The ISO1541 is useful in applications that have a single controller while the ISO1540 is suitable for multi-controller applications. For applications where clock stretching by the target is possible, the ISO1540 device should be used.
Isolated bidirectional communication is accomplished within these devices by offsetting the low-level output voltage on side 1 to a value greater than the high-level input voltage on side 1, thus preventing an internal logic latch that otherwise would occur with standard digital isolators.
Elecena nie prowadzi sprzedaży elementów elektronicznych, ani w niej nie pośredniczy.
Produkt pochodzi z oferty sklepu Texas Instruments