6-ch, 3-V to 18-V buffers
Texas Instruments
RSS
Sample
Przejdź do sklepu »
- Darmowa próbka
- MPN:
- CD4050B
- Producent:
- TEXAS INSTRUMENTS
- Dodany do bazy:
- Ostatnio widziany:
Sugerowane produkty dla cd4050
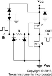
The CD4049UB and CD4050B devices are inverting and noninverting hex buffers, and feature logic-level conversion using only one supply voltage (VCC). The input-signal high level (VIH) can exceed the VCC supply voltage when these devices are used for logic-level conversions. These devices are intended for use as CMOS to DTL or TTL converters and can drive directly two DTL or TTL loads. VCC = 5V, VOL ≤ 0.4V, and IOL ≥ 3.3mA.
Elecena nie prowadzi sprzedaży elementów elektronicznych, ani w niej nie pośredniczy.
Produkt pochodzi z oferty sklepu Texas Instruments