elecena.pl

IEEE 802.3at PoE High-Power PD interface with external gate driver

Texas Instruments

IEEE 802.3at PoE High-Power PD interface with external gate driver RSS Sample
  • Darmowa próbka
MPN:
TPS2379
Producent:
TEXAS INSTRUMENTS
Dodany do bazy:
Ostatnio widziany:

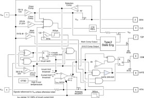
The TPS2379 device is an 8-pin integrated circuit that contains all of the features needed to implement an IEEE802.3at type-2 powered device (PD) such as Detection, Classification, Type 2 Hardware Classification, and 140-mA inrush current limit during startup. The low 0.5-Ω internal switch resistance, combined with the enhanced thermal dissipation of the PowerPAD package, enables this controller to continuously handle up to 0.85 A. The TPS2379 integrates a low 0.5-Ω internal switch to allow for up to 0.85 A of continuous current through the PD during normal operation. The TPS2379 device supports higher-power applications through an external pass transistor. The TPS2379 contains several protection features such as thermal shutdown, current limit foldback, and a robust 100-V internal switch.

Elecena nie prowadzi sprzedaży elementów elektronicznych, ani w niej nie pośredniczy.

Produkt pochodzi z oferty sklepu