elecena.pl

3 to 17V, 12-bit, pmbus output current/voltage/power/temperature monitor

Texas Instruments

3 to 17V, 12-bit, pmbus output current/voltage/power/temperature monitor RSS Sample
  • Darmowa próbka
MPN:
LM25056
Producent:
TEXAS INSTRUMENTS
Dodany do bazy:
Ostatnio widziany:

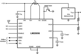
The LM25056 combines high performance analog and digital technology with a PMBus compliant SMBus/I2C interface to accurately measure the operating conditions of electrical systems including computing and storage blades connected to a backplane power bus. The LM25056 continuously supplies real-time power, voltage, current, and temperature data to the system management host via the SMBus interface.

The LM25056 monitoring block captures both real-time and average values of subsystem operating parameters (VIN, IIN, PIN, VAUX) as well as peak power. Accurate power measurement is accomplished by measuring the product of the input voltage and current through a shunt resistor. LM25056 current measurement has a ±1.5% accuracy over the temperature range of -40°C to +85°C with operation from -40°C to +125°C. A black box (Telemetry/Fault Snapshot) function captures and stores telemetry data and device status in the event of a warning or a fault.

Elecena nie prowadzi sprzedaży elementów elektronicznych, ani w niej nie pośredniczy.

Produkt pochodzi z oferty sklepu