5.5-V, 0.1-A, 500-mΩ, load switch with current limit and active low enable
Texas Instruments
RSS
Sample
- Darmowa próbka
- MPN:
- TPS22942
- Producent:
- TEXAS INSTRUMENTS
- Dodany do bazy:
- Ostatnio widziany:
Sugerowane produkty dla tps22941
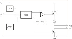
The TPS22941/2/3/4/5 load switches provide protection to systems and loads in high-current conditions. The devices contain a 0.4-Ω current-limited P-channel MOSFET that can operate over an input voltage range of 1.62 V to 5.5 V. Current is prevented from flowing when the MOSFET is off. The switch is controlled by an on/off input (ON), which is capable of interfacing directly with low-voltage control signals. The TPS22941/2/3/4/5 includes thermal shutdown protection that prevents damage to the device when a continuous over-current condition causes excessive heating by turning off the switch.
These devices provide an integrated, robust solution to provide current limiting the output current to a safe level by switching into a constant-current mode when the ouptut load exceeds the current-limit threshold. The OC logic output asserts low during overcurrent, undervoltage, or overtemperature conditions. These additional features make the TPS22941/2/3/4/5 an ideal solution for applications where current limiting is necessary.
This family of devices are available in a SC70-5 (DCK) package. It is characterized for operation over the free-air temperature range of –40°C to 85°C.
Elecena nie prowadzi sprzedaży elementów elektronicznych, ani w niej nie pośredniczy.
Produkt pochodzi z oferty sklepu Texas Instruments