elecena.pl

1-cell, 1-A, single input, Li-ion battery charger with 50-mA LDO

Texas Instruments

1-cell, 1-A, single input, Li-ion battery charger with 50-mA LDO RSS Sample
  • Darmowa próbka
MPN:
BQ25050
Producent:
TEXAS INSTRUMENTS
Dodany do bazy:
Ostatnio widziany:

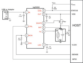
The bq25050 is a highly integrated Li-Ion linear battery charger targeted at space-limited portable applications. It operates from either a USB port or AC Adapter and charges a single-cell Li-Ion battery with up to 1A of charge current. The 30V input voltage range with input over-voltage protections supports low-cost unregulated adapters.

The bq25050 has a single power output that charges the battery. The system load is connected to OUT. The low-battery system startup circuitry maintains OUT greater than 3.4V whenever an input source is connected. This allows the system to start-up and run whenever an input source is connected regardless of the battery voltage. The charge current is programmable up to 1A using the CTRL input. Additionally, a 4.9V 50mA LDO is integrated into the IC for supplying low power external circuitry.

The battery is charged in three phases: conditioning, constant current and constant voltage. In all charge phases, an internal control loop monitors the IC junction temperature and reduces the charge current if an internal temperature threshold is exceeded. The charger power stage and charge current sense functions are fully integrated. The charger function has high accuracy current and voltage regulation loops, charge status display, and charge termination.

Elecena nie prowadzi sprzedaży elementów elektronicznych, ani w niej nie pośredniczy.

Produkt pochodzi z oferty sklepu